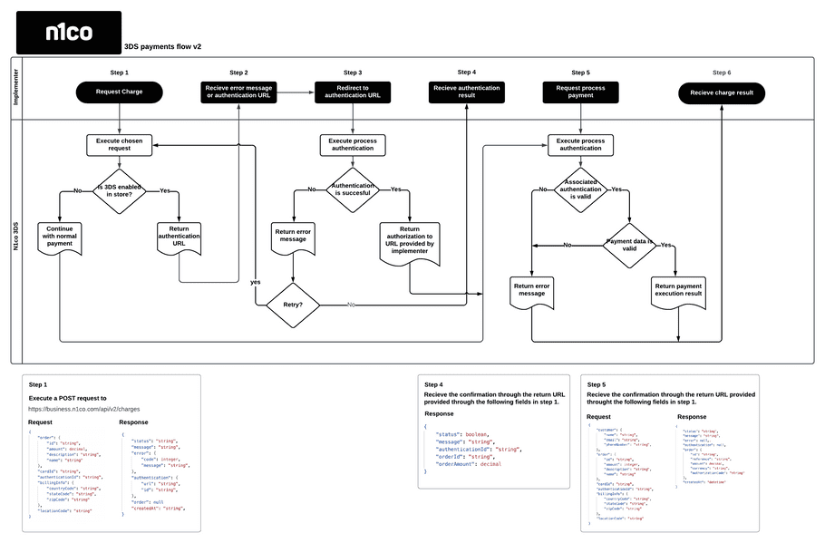
Flujo 3D Secure

A continuación, se presenta el flujo de 3D Secure.

Esta característica es opcional y posee un costo adicional.

3dsecure-flow

Copyright © n1co 2024. All right reserved.